Go to main navigation
Go to content
Search
Site map
National Police Headquarters - Organization -
About Polish Police
Search
Menu
Wyszukiwarka
Zamknij wyszukiwarkę
szukaj
Szukaj
Wyszukiwarka zaawansowana
About Us
Heads of The Polish Police
Organization
Police Stations
Police Ranks
International Cooperation
INTERPOL
EUROPOL
CEPOL
For Foreigners
Police Tips And Hints
Personal Safety
Road Safety
Police Advice
Safe Shopping
Crimes
Coronavirus Info
NPHQ accessibility
Applications of persons regarding processing of their personal data in SIS and VIS
Events
EU Presidency
Home
Organization
Organization
Font size
Standard font
Medium font
Big font
National Police Headquarters
Back
Print
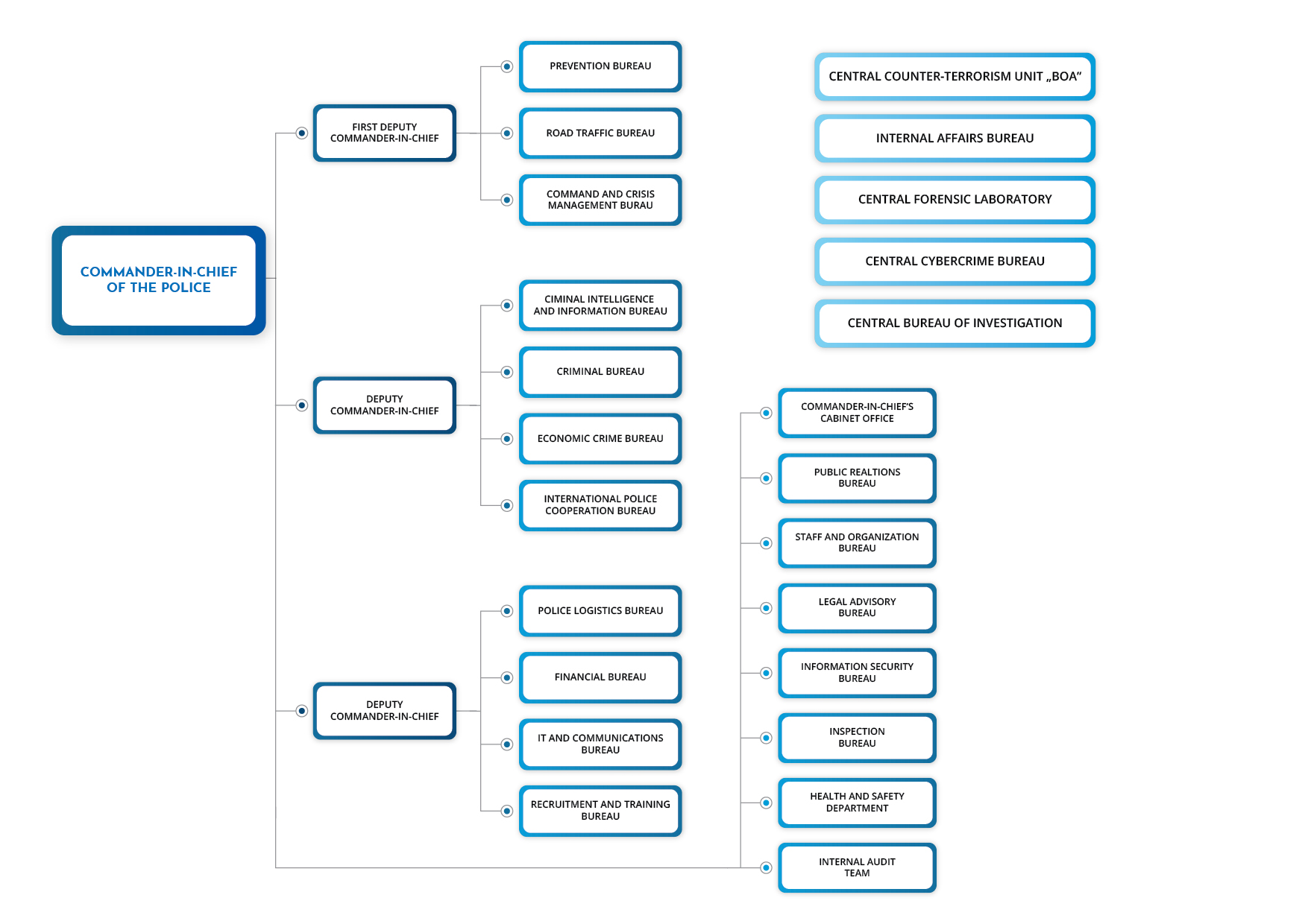
Structure of the National Police Headquarters
↓ Pokaż informacje dodatkowe ↓
Back to top
Facebook
Instagram
Twitter
YouTube
Spotify
TikTok